記録
-nilog: 勤めていたときに入っていた健康保険組合から健康保険資格喪失証明書が届いた。早くて助かる(∩´∀`)∩ワーイ (2026-02-04)
--http://www.nilab.info/nilog/?type=fedibird&id=116011008596416551
-nilog: 退職証明書、離職票(雇用保険被保険者離職票1、雇用保険被保険者離職票2)が届いた。これでハローワークに行って失業給付(雇用保険の求職者給付)の手続きができるはず(∩´∀`)∩ワーイ (2026-02-09)
--http://www.nilab.info/nilog/?type=fedibird&id=116039896224693391
--
-nilog: 企業型確定拠出年金(企業型DC)の加入者資格喪失のお知らせが届いた。移換先のiDeCoとして、SBIベネフィット・システムズと同じグループのSBI証券が紹介されている。 (2026-02-12)
--http://www.nilab.info/nilog/?type=fedibird&id=116056798219835972
--
-nilog: 2026-02-16
--http://www.nilab.info/nilog/?type=fedibird&id=116079233286457070
--
-->住民税(市民税・県民税・森林環境税)の徴収方法が「特別徴収」から「普通徴収」に切り替わったという通知書が封書で届いていた。
-->もし会社勤めを続行していたら今年の2月〜5月に給与から天引きされるはずだった特別徴収。
-->この税金を個人で納付する普通徴収に切り替えたという通知らしい。
-->2024年の給与収入金額(2025年度の税額に影響するやつ)とか税額とかいろいろ載っている。
-->
-->一緒に住民税の納税通知書が入っていた。
-->これは2月〜5月の4ヶ月分を一括で支払ってね、という請求書だ(;´∀`)
-->自宅からPayPayでサクッと決済した。ポイントバックは無し。領収書は出ないけど自分にはたぶん不要。
-->クレカで支払うと手数料がかかるらしいけど、PayPayでは手数料は無料。
-->
-->次は6月に請求が来るらしい。
-nilog: ビックカメラのビックビジネスパートナーカード (Bic Business Partner Card)。退職したので本来的には返却だと思うのだけど、返却の必要は無いらしいので、ダメって言われるまではそのまま使おう。。。 (2026-02-17)
--http://www.nilab.info/nilog/?type=fedibird&id=116083914916490788
--
-nilog: 2026-02-17
--http://www.nilab.info/nilog/?type=fedibird&id=116085116064279490
--
-->マイナポータルに教育訓練給付金のお知らせが来ていた。
-->
-->「あなたは、専門実践教育訓練給付金、特定一般教育訓練給付金及び一般教育訓練給付金の支給要件(雇用保険の加入期間)を満たしています。」
-->
-->お知らせに載っている数値、半角と全角を混ぜないで欲しいなと思った(;´∀`) ↓ ↓ ↓
-->
-->専門実践教育訓練給付金: 最大80%、年間上限64万円
-->特定一般教育訓練給付金: 最大50%、上限25万円
-->一般教育訓練給付金: 20%、上限10万円
-nilog: 旅行に行くときにいつも確認している自分用の『旅行もちものチェックリスト』から「会社貸与の携帯電話」を削除した。サーバートラブルとかでアラート通知が飛んで来るやつだけど、退職したのでもう不要(;´∀`) (2026-02-21)
--http://www.nilab.info/nilog/?type=fedibird&id=116107514838992458
-nilog: 2026-02-24
--http://www.nilab.info/nilog/?type=fedibird&id=116124124400298542
-->明日が最後の給料日だけど1日早く「給与明細書」が届いた。「令和8年分 給与所得の源泉徴収票」もいっしょに。
-->
-->退職金も明日もらえるのだけど、「退職金明細書」と「令和8年分 退職所得の源泉徴収票・特別徴収票」は今日届いた。
-->
-->「令和8年分 退職所得の源泉徴収票・特別徴収表」は確定拠出年金給付請求時に必要になるので保管しておかないといけないらしい。
-->調べてみると、老齢給付金を一時金でもらうときに必要とか、企業型確定拠出年金(企業型DC)からiDeCo(個人型確定拠出年金)に移換したら不要になりそうとか。
-->念の為、写真に撮って画像をクラウド上やNASなどに保管しておいたほうが良さそう。
-nilog: 銀行口座に最後の給与と退職金が振り込まれているのを確認した(∩´∀`)∩ワーイ (2026-02-25)
--http://www.nilab.info/nilog/?type=fedibird&id=116129715935116986
-nilog: 2026-02-25
--http://www.nilab.info/nilog/?type=fedibird&id=116130463220454835
--
-->扶養の状況を確認した。
-->
-->税金の配偶者控除 → 退職金の金額が大きかったのでダメだった
-->
-->健康保険の被扶養者 → 書類提出から2週間が過ぎた。マイナポータルで確認したら被扶養者になってた(∩´∀`)∩ワーイ
-->
-->国民年金の第3号被保険者 → 書類提出から2週間が過ぎた。ねんきんネットで確認したら「第3号被保険者月数」が0月だけどおそらくは認定されているけど反映されていないだけ
-->
-->健康保険と国民年金の認定、連絡が来ないからいつ認定されたかこっちでは全然把握できないんだよね・・・
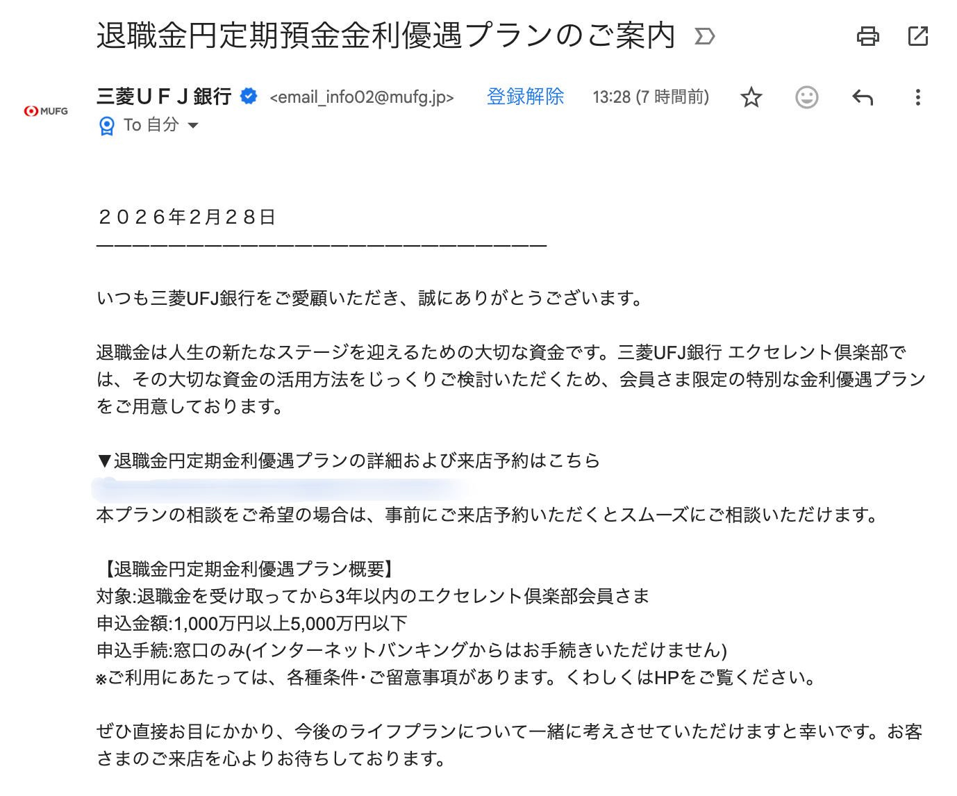
-nilog: 銀行から退職金専用の定期預金プランの案内がメールで来た。 通帳には「給料」としか載っていないのに銀行には退職金だとバレているのか(;´∀`) 当初3ヵ月のみ優遇金利の2%を適用(税引き後1.593%)、満期後は店頭表示金利を適用。 インターネットバンキングからは申し込めなくて、窓口のみで手続きだって。 高齢者向けっぽさを感じる(退職金専用なのでまあ)。 (2026-02-28)
--http://www.nilab.info/nilog/?type=fedibird&id=116148453370598964
--
-nilog: 退職して1ヶ月が過ぎたのに、まだ Pep Up にログインできている。しかも健康結果改善チャレンジでポイントがもらえたのでアカウント剥奪される前にPayPayポイントに交換しておいた(*´Д`) (2026-03-02)
--http://www.nilab.info/nilog/?type=fedibird&id=116156893165785221
--
-nilog: 歯医者でマイナ保険証を使った。明細書を見たら、社会保険・費用負担3割・家族、って載ってた。ちゃんと健康保険の被扶養者として扱われているようだ。 (2026-03-02)
--http://www.nilab.info/nilog/?type=fedibird&id=116156959107294918
-nilog: 1日の平均歩数。働いていた1月は約2200歩。無職で過ごした2月は約4000歩。ちょっとは健康的な生活になってきた? ( ´∀`) (2026-03-03)
--http://www.nilab.info/nilog/?type=fedibird&id=116164371720666403
--
-nilog: 2026-03-08
--http://www.nilab.info/nilog/?type=fedibird&id=116194032165194524
--
-->無職になって1ヶ月が過ぎた雑感
-->
-->・家事をやる時間が取れるようになった
-->・だらだら過ごす時間が増えてしまった
-->・趣味をする時間が少し取れるようになった
-->・思ったより遊んでいる時間がない (家事とだらだら生活で)
-->・毎日30分〜2時間の昼寝をするようになった
-->・家中の片付けを進めることができるようになった
-->・寒いのであんまり外出したくない
-->・働いているときに比べて1日の歩数が倍ぐらいになった(平均値)
-->
-->(画像はGeminiに生成してもらったもの)
-nilog: 数日前に来た Pep Up からのお知らせメール。退職しても Pep Up アカウントは自動で削除されないみたい。健康保険組合が変更になる場合は新規アカウント登録が必要とのこと。 「転職先の健康保険組合がPep Upを導入している場合でも、現在のアカウント情報を新しい組合へ引き継ぐことはできません。それぞれの組合ごとに新しい「本人確認コード」による新規登録が必要となりますので、あらかじめご承知おきください。」 (2026-03-23)
--http://www.nilab.info/nilog/?type=fedibird&id=116276362164333388
--
-nilog: ねんきんネットを確認したら、国民年金第3号被保険者になってた。やっとデータが反映された(∩´∀`)∩ワーイ (2026-03-24)
--http://www.nilab.info/nilog/?type=fedibird&id=116281690348539026
--
-nilog: 雇用保険(求職者給付)の受給の流れ (2026-03-24)
--http://www.nilab.info/nilog/?type=fedibird&id=116283123941811943
--
-[ヅ]ハローワークに行った (雇用保険の求職者給付の手続きのため) (2026-03-24)
--http://www.nilab.info/z3/20260324_01_hello_work.html
-nilog: 国民年金第3号被保険者資格該当通知書が届いてた。資格取得日は2月1日なので、通知書が届くのは2ヶ月ぐらい後ということに。 (2026-03-27)
--http://www.nilab.info/nilog/?type=fedibird&id=116300309651436354
--
-[ヅ]ハローワークの雇用保険説明会に行ってきた (2026-04-03)
--http://www.nilab.info/z3/20260403_01_hello_work.html
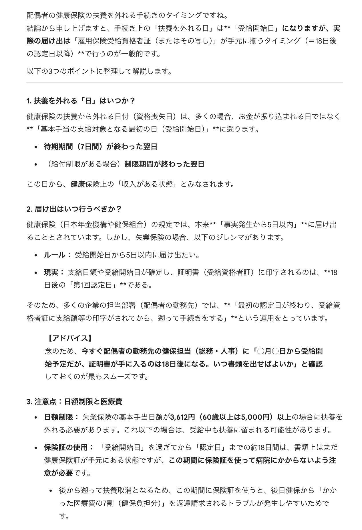
-nilog: Gemini に「雇用保険の受給開始日から配偶者の健康保険の被扶養者でなくなるため手続きをしたいのですが、実際に支給が確定するのは自分の場合は18日後になります。配偶者の健康保険への届け出はいつ行うのが良いのでしょうか。」と聞いた結果。何かあったときに病院に行きづらいなぁ(;´∀`) Gemini曰く 「健康保険(日本年金機構や健保組合)の規定では、本来「事実発生から5日以内」に届け出ることとされています」 「現実: 支給日額や受給開始日が確定し、証明書(受給資格者証)に印字されるのは、18日後の「第1回認定日」である」 「そのため、多くの企業の担当部署(配偶者の勤務先)では、「最初の認定日が終わり、受給資格者証に支給額等の印字がされてから、遡って手続きをする」という運用をとっています」 「保険証の使用: 「受給開始日」を過ぎてから「認定日」までの約18日間は、書類上はまだ健康保険証が手元にある状態ですが、この期間に保険証を使って病院にかからないよう注意が必要です」 「後から遡って扶養取消となるため、この期間に保険証を使うと、後日健保から「かかった医療費の7割(健保負担分)」を返還請求されるトラブルが発生しやすいためです」 (2026-04-17)
--http://www.nilab.info/nilog/?type=fedibird&id=116419462397261520
--
-nilog: うっかり病院にかかっても10割払って後から返金してもらうのが良さそう。 Gemini曰く 「「受給開始日」を過ぎてから「認定日」までの間に受診する場合、病院の窓口で「現在、健康保険の切り替え中(扶養を抜けて国保へ加入予定)です」と伝えてください」 「領収書を保管: 病院から「10割分の領収書」と「診療明細書」を必ずもらってください」 (2026-04-17)
--http://www.nilab.info/nilog/?type=fedibird&id=116419492387452357
--
-[ヅ]ハローワークの失業認定(初回)に行ってきた (2026-04-21)
--http://www.nilab.info/z3/20260421_01_hello_work.html
関連資料
-僕の記録 2026
--http://www.nilab.info/wiki/MyLog2026.html

